Wiring stamped and the print is made. Now comes soldering and routing of the wires.
Month: April 2016
Engine Mount
Propeller is Done, almost
Rudder and aileron cables
Horizontal Stab
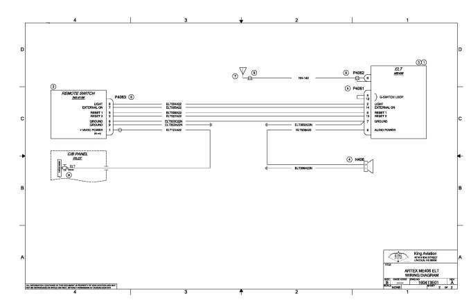
ELT Wiring Print
My ELT wiring print for the new Emergency Locator.


Side Panel Support
This piece is not shown in the airplane manual so I did not know it was missing. I met a Stinson 108 owner who lives in Nebraska while I was visiting Beaumont and he offered to stop by and see how I was doing. He’s rebuilt several Stinsons and currently flies the one owned by his dad. He showed me a few pointers and where a few things went that I wasn’t certain. One thing he pointed out is the fact I was missing some support for the rear panels. Since the panels were not installed when I got the airplane I didn’t know they were missing. So I made some out of the leftover wood from the ceiling piece and fit them as he directed.

Recreated piece is circled in red.
Seat Foam Height
Figuring out the style of foam for the seats. Where I work has a complete upholstery shop that makes aircraft seats and has all types of foam combinations. Top layer soft, bottom layer more dense. I think I will go with two layers of dense foam then a 1″ top of less dense foam pad.


Door Panels
Cutting and fitting the new door panels. These will have fabric added later. I still need to cut the holes for the door handle and lock.













